Skip to content
All Articles

Link to Original Article

Transitioning a BIM Model to Asset Management Short

kk2

Introduction

Over the past year the level of discussion regarding how to transition Building Information Model (BIM) data to an Asset Management (AM) / Facilities Management (FM) environment has increased dramatically. In this document we will explore the transition from the Autodesk Revit environment to IBM’s Maximo Asset Management. The principals and methods used in this document can apply to any set of systems that you want to use.

The Cost of business as usual

The business as usual model will suffice for some organizations, where 2D CAD drawings of buildings to be built are prepared, specifications drawn up and bids obtained for the construction work. However, for the remaining 99% of organizations the value of introducing BIM into the design and construction process has already been learned. Based on a Stanford University Center for Integrated Facilities Engineering (CIFE) study of 32 major projects using BIM, they report the following cost savings:

  • Up to 40% of unbudgeted change orders eliminated

  • Up to 80% reduction in time taken to generate a cost estimates

  • Cost estimation accuracy within 3%

  • A savings of up to 10% of the contract value through clash detections

  • Up to 7% reduction in project time

It is figures like these that have motivated owners to require the development of a Building Information Model for many if not most new construction and major renovation projects currently underway. The major benefit and potential challenges with a BIM is the rich amount of data that the model contains. The fact that the model’s parameter list is extensible to fit almost any scenario allows it to capture data from every aspect of design, analysis, construction as well as operations and maintenance.

Asset Management systems fail for a variety of reasons. The common reasons cited go beyond the genre of Asset Management and are items that plague any technology based project. These would include:

  • Lack of implementation staffing / training

  • Poor Understanding of the Scope

  • Poor Project Management

  • Key buy-in from the top

  • User Community buy in not done early enough

While all of these factors are true, these factors plague any large scale project and are not endemic to Asset Management System implementation.

Overwhelmingly the major factor specifically for Asset Management implementation failure is lack of data:

Data gathering (10 Keys to Successful CMMS Implementation, 2007)

Gathering all of the necessary and usable data your employees will need to enter into the CMMS is usually the biggest culprit in any implementation project failure. Effectively gathering all of the data will usually require six to 12 months of committed manpower resources. Determining what data will be gathered (equipment model, serial numbers, cost, warranty data, preventive maintenance, procedures and frequencies, parts and parts information) and how that data will be gathered is a key component of your implementation plan.

The data component of an Asset Management system is often left to last, but is the driving force for the Maintenance and Operations groups. Without effective, timely data an Asset Management System and Program will collapse.

In order to reap the benefits of an effective BIM and Asset Management program, information planning needs to start at the beginning of the process.

The Start of the Process

In the beginning, we have a BIM model that is developed for conceptual plans. This early design model is refined through successive Levels of Detail (LOD) to provide enough information to convey design intent for cost estimation, bidding, construction and ultimately maintenance and operations. In the conceptual design stage the basic information about the structure is detailed to LOD 100.

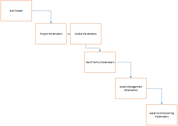
When we look at the Revit parameters that are required at this level we have a very short list. In fact the only truly vital parameters that are required for this level are related to the project or site. We can classify these parameters as “Global” and “Project” parameters. The list of Global Parameters would include:

  • Site Information (i.e. Project Area, Site name, )

  • Building / Facility Information (i.e. building name)

While the Project Parameters would include:

  • Project Information (Project Name, Project Number, etc.)

At this point in the process we don’t have true assets (only spaces) defined and therefore any of the data captured would not be transferrable to an asset management system. However, the potential for use in a Facility Management System does exist at this level of detail.

When we transition from LOD 100 through the next two levels the parameter list grows to encompass the assets that will eventually be installed. At LOD 300 and 350 we have added Revit Families Parameters. These are parameters that are specific to the Make Model and Manufacture’s equipment. We now have the foundational components for our construction.

k3

Figure 1 - BIM Parameter Groups

It is important to understand that at this level of detail, there is no need to enumerate the full parameter list available for each individual family. Family specific parameters such as Amps, Flow Rate etc. will be added as a normal part of the design process.

LOD 350-500

When we get to the final two levels of Detail, 350, 400 and 500 this is where the construction details are added to the model. This “As-Built” model becomes the basis for assets that need to migrate to the Enterprise Asset Management system (EAM). The overall process is shown in the figure below:

k4

Figure 2 - LOD Progression

Asset Parameters at LOD 350-500 level provides us with a fourth category of BIM Parameters and is shown in Figure 3

k5

Figure 3 - BIM LOD Parameter Groups

This new class of parameters, Asset Management Parameters, is the set of parameters that are specific to the Operations and Maintenance groups. It encompasses the set of information that this group will interact with on a daily basis.

It should be noted that if your model is LOD 350, you have asset data in the model and it can be synchronized with Maximo. However, you are losing the real world conditions and you may have to do significant data clean-up in Maximo, but the good news about this approach is that the data captured in Maximo can be brought back into Revit, allowing you to capture the updated conditions.

Table 1 below shows the summary of asset parameters.

– Summary List of Asset Parameters

Asset Database Fields/Metadata Mandatory / Optional Include in BIM Model Properties
Facility Mandatory Yes
Building Mandatory Yes
Room Mandatory Yes
GPS Coordinates

Mandatory

(Exterior Only)

Yes
Installation Information Mandatory Yes
Code Inspection Optional Link
Preventive Maintenance Mandatory Yes
Purchase Information Mandatory No
Specification Identifier Mandatory Yes
System Mandatory Yes
Sub-System Mandatory Yes
Vendor Mandatory Yes
Make Mandatory Yes
Model Mandatory Yes
Manual link Mandatory Link
Manufacturer - Mandatory Yes
Extended Warranty Mandatory Yes

Overall there are only 9 optional fields listed here

- Asset Optional Fields

Asset Database Fields/Metadata Mandatory / Optional Include in BIM Model Properties
Altitude Optional Yes
Building Quadrant Optional Yes
Code Inspection Activity Optional Link
Code Inspection Frequency Optional Yes
Equipment Identification(OPS) Optional Yes
Equipment Worksite Optional No
Label Identification Optional no
Mating Equipment Id Optional Yes
Out of Service Description Optional no
Warranty Vendor Optional Yes
Warranty Contact Telephone Number Optional Yes
Warranty Vendor Number Optional Yes
Warranty Vendor Purchase Number Optional Yes
Warranty Vendor State Optional Yes
Warranty Vendor Street Address - Optional Yes
Warranty Vendor Zip Code Optional Yes

Altitude is only used in the case where you have a site asset that needs to have the height above grade recorded (i.e. valve or an airfield light).

Building Quadrants, Equipment Worksite, and Out of Service Description is only applicable in certain cases

Code Inspection Activity and frequency only applies to assets that are subject to inspection

Equipment Identification is only required if you have an additional Id that is outside of the design and maintenance groups.

Label Identification is only used in specific cases where a fixed label is applied to the asset (similar to a bar code)

Mating Equipment ID is only used for equipment with multiple assets (i.e. boilers with associated pumps)

Warranty Vendor is only used if the Warranty is held by someone other than the vendor (i.e. service provider).

Asset Management Elements

This leaves us with 72 elements that are critical for Asset and Maintenance Management but only 62 of those elements need to be captured in the BIM Model. Out of those 62 elements we can further refine the list as follows:

Our list is now down to a manageable size of 7 elements, as shown below

  1. Purchase Information

  2. Facility Information

  3. Asset Specification

  4. System Specifications

  5. Maintenance Procedures

  6. Manufacturer

  7. Vendor

  8. Extended Warranty

As we transition from Construction to Maintenance and Operations, many owners are turning to commissioning agents to capture the data needed for their Asset Management Systems. Typical commissioning data is included in the tables above, but the introduction of a commissioning agent introduces another dimension to the asset data that is collected, time.

In addition, you should keep in mind that project closeout information is a critical component to the data captured in your model. Specifically, O&M manuals, spec sheets, etc. should be captured in the data collected. It is not a recommended practice to capture the PDF versions of these documents in the model itself, but rather links to the manuals which need to be stored in a document management system (i.e. SharePoint).

Broken down into a sequence of events we have the following view of the BIM model progression.

k6

Transition to an Asset Management System

At this point in the process we have a well-developed LOD 300, 350, 400 or 500 Revit model that can be included in our Asset Management Platform. The transition consists of two components. The first is the transfer of the Construction As-built model to a Facility Model. While at the surface this process is generally simple (copy model and update parameters the process needs to fit within the organizational constraints. Issues such as post transfer, who will update the Geometry, who will be responsible for information ingest back into the model from the Asset Management System and finally who will update the Asset Management system with changes from the model.

It is important to note that the capture of the Project Closeout Package data for new building construction, in the Revit model represents a significant cost savings for owners. The General Services Administration (GSA), estimates that the cost of a project closeout package at $0.10 per square foot using traditional post construction methods and manual data entry in an Asset Management System. These costs can not only be reduced by a factor of 10 but there is also an increase in data quality by using electronic submission and transfer methods.

The next step in the transition consists of the transfer of information from the Revit Model to the Asset Management System. In the scenario outlined here using the Revit and Maximo tools, the only viable options on the market today are:

  1. IBM’s toolkit for Revit to Maximo Integration

  2. ModelStream – A Bi-Directional synchronization tool

Other solutions exist on the market, but require proprietary tools that take the model outside of the Revit environment.

Depending on your organization’s needs either product will allow you to move information from Revit into Maximo. Selecting the optimal depends on your organization’s ability to manipulate COBie spreadsheets and if there is a need for Bi-directional synchronization of the data between Revit and Maximo.

Conclusion

As you have moved through the design and construction process information has been added to your BIM model in an orderly progression from:

  1. Project Parameters

  2. Global Parameters

  3. Revit Family Parameters

  4. Asset Management Parameters

  5. Asset Commissioning Parameters

At each stage the project team members contribute to the body of knowledge for the modeled facility and the future asset management system that will be used by operations and maintenance staff.

Finally, the transition from a Revit model to Maximo is expedited with the introduction of tools that allow the movement of data between the two systems. The Asset Management community at large now has the ability to capture meaningful construction data into their Asset Management systems faster and more accurately than previously possible.